Solar Cell Production Line Accessories: Precision Component Equipment

Customization: Available
Production Scope: Product Line
Automation: Auto or Semiauto

Product Description

Technical Specifications

After-sales Service
Professional
Warranty
1 Year
Transmission Type
Flexible
Production Line
Automatic / Comprehensive
Certification
CE
Manufacturing
Intelligent Manufacturing
Production Rhythm
Flow Production Line
Transport Package
Sea Freight
Origin
China
Capacity
200MW/Year

Automatic Turnkey Solar Panel Production Line

Many customers aim to establish a solar panel production line but face challenges in configuring equipment and workflows. Our turnkey solutions provide a comprehensive setup to ensure your project starts efficiently.

Key Target: Achieve optimized manufacturing with high efficiency and intelligent dicing technology.

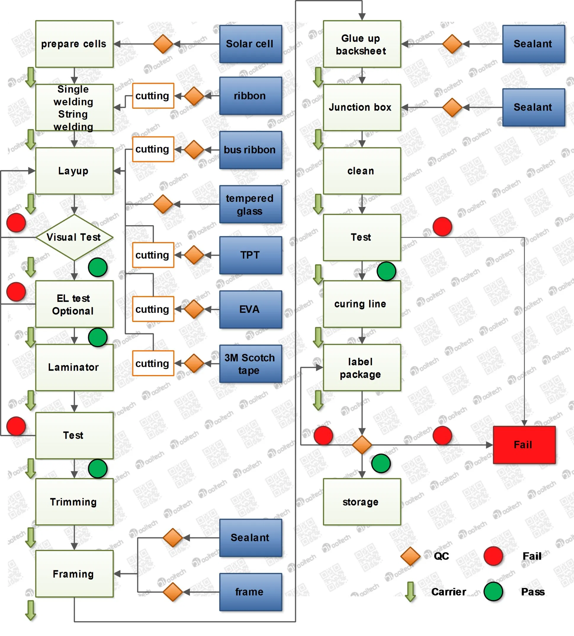
Manufacturing Process (18 Essential Steps)

1Test solar cell efficiency to ensure power consistency.
2Precision laser cutting of solar cells into smaller pieces.
3Automatic welding of cells into strings.
4Cutting EVA/TPT to designed panel dimensions.
5Automatic lay-up of solar strings onto glass and EVA.
6Visual inspection for raw material impurities.
7EL testing to detect micro-cracks and invisible defects.
8Lamination process to seal the solar module layers.
9Trimming of excess materials after cooling.
10Application of sealant for the aluminum frame.
11Automatic framing machine installation.
12Final sealant filling for structural integrity.
13Junction box installation and gluing.
14IV Testing for electrical performance (Power, Current, etc.).
15Insulation and voltage withstand testing.
16Final EL defect check for finished modules.
17Labeling and branding.
18Surface cleaning and final packaging.

Core Equipment Details

Factory Layout Design

Solar Factory Layout

Solar Cell Testing & Cutting

Cell Power Tester: Tests electrical performance of Mono-Si or Poly-Si cells.

Power Tester

Laser Cutting Machine: Damage-free dicing into half or 1/3 pieces to increase power output.

Laser Cutter

Stringing & Lay-up Systems

Cell Stringer Machine: Fully automated welding of cells via copper ribbon.

Stringer Machine

Lay Up Machine: Achieves automatic laying of strings on glass EVA.

Lay Up Machine

Bussing Machine: Interconnected soldering of head, middle, and tail bus bars.

Bussing Machine

Quality Inspection & Lamination

Solar EL Tester: Identifies cracks, breakage, and cold solder joints.

EL Tester

Panel Laminator: Presses multiple material layers together under vacuum.

Laminator

Framing & Final Testing

Framing Machine: Automatic gluing and aluminum frame installation.

Framing Machine

PV Tester: Final electrical performance recording for finished modules.

PV Tester

Packaging & Global Service

Package 1
Package 2

Why Choose Our Solutions?

  • Over ten years of experience in overseas sales and project execution.
  • High-quality, durable equipment with intelligent manufacturing features.
  • Professional after-sales service team for technical support and maintenance.

Frequently Asked Questions

What is the production capacity of this automatic line?
The turnkey production line is designed for a capacity of 200MW per year, suitable for large-scale solar panel manufacturing.
How is the quality of the solar panels ensured during production?
We use multiple inspection stages, including EL Testers for micro-cracks and IV Testers for electrical performance, to ensure every panel meets standard requirements.
Does the laser cutting machine damage the solar cells?
No, our Laser Cutting Machine is a "Damage Free" system that uses low temperature and water-free dicing to maintain high bending strength and electrical performance.
What kind of after-sales support do you provide?
We provide professional after-sales service, including equipment installation guidance, technical training, and a 1-year warranty on the machinery.
Can this production line handle both Mono and Poly solar cells?
Yes, the equipment, including the Cell Power Tester and Stringer, is compatible with both Monocrystalline and Polycrystalline silicon solar cells.
What certifications do your machines have?
All core equipment in our production line is CE certified, meeting international safety and quality standards for export.

Related Products