300MW Automatic Solar Cell Production Line: Globally Leading Technology

Customization: Available
Production Scope: Product Line
Automation: Auto or Semiauto

Product Description

Basic Specifications
After-sales Service:
Professional
Warranty:
1 Year
Transmission Type:
Flexible
Production Line:
Automatic & Comprehensive
Certification:
CE
Flexible Production:
Intelligent Manufacturing
Rhythm:
Flow Production Line
Transport Package:
Sea Freight
Specification:
200MW Automatic Turnkey Solar Panel Production Line
Origin:
China
Production Capacity:
200MW/Year
Many customers want to build a solar panel production line but don't know how to configure the production line and equipment. This turnkey solution is designed to resolve those project delays and provide a clear path to manufacturing.
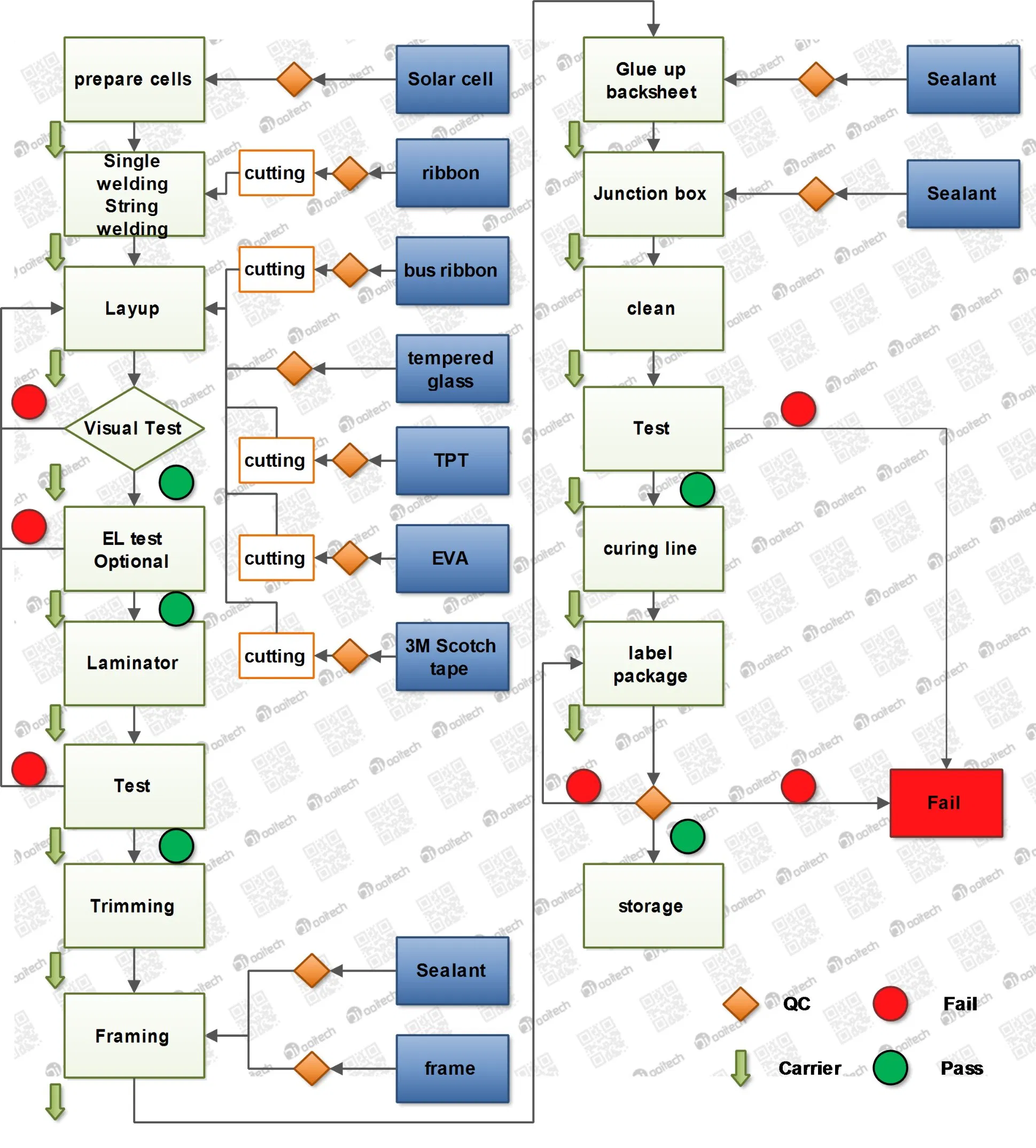
How to Make Solar Panels: 18-Step Process
  • 1Test solar cell efficiency: ensure matching power cells are used in one panel.
  • 2Cut complete solar cell into small pieces.
  • 3Welding solar cell: connect cells to form strings.
  • 4Cutting EVA/TPT: cut materials to designed size based on panel dimensions.
  • 5Lay up: automatic laying of solar strings on glass EVA.
  • 6Visual inspect: check for contamination in raw materials.
  • 7Defect check: use EL tester to identify micro-cracks and invisible defects.
  • 8Lamination: bond raw materials together into a solid panel.
  • 9Trimming: cut away excess edges after cooling.
  • 10Glue: apply sealant to the aluminum frame.
  • 11Framing: use framing machine to install the aluminum frame.
  • 12Sealant: fill sealant to aluminum alloy after framing.
  • 13Install junction box: glue and install the junction box.
  • 14IV Test: test electrical performance (power, current) using a solar simulator.
  • 15Insulation Test: test panel withstand voltage insulation.
  • 16Final Defect check: use EL tester for final quality assurance.
  • 17Labeling.
  • 18Surface cleaning and packaging.
Factory Layout Drawing
Key Equipment & Functions

Solar Cell Power Tester

Used to test the electrical performance of Mono-Si or Poly-Si solar cells and record the results for efficiency matching.

Solar Cell Power Tester

Solar Cell Laser Cutting Machine (Damage Free)

Cuts cells into 1/2 or 1/3 pieces to increase panel power output. Features low temperature, water-free dicing, and higher bending strength without secondary pollution.

Solar Cell Laser Cutting Machine

Solar Cell Stringer Machine

Fully automated welding of solar cells using copper ribbon to form strings in series.

Solar Cell Stringer Machine

Solar String Lay Up Machine

Achieves automatic laying of strings on glass EVA and transports the module to the next manufacturing stage.

Solar String Lay Up Machine

Automatic Solar Cell String Bussing Machine

Interconnects solder for bus bars and handles feeding, U/L lead bending, and string positioning.

Solar Cell String Bussing Machine

Solar EL Tester

Detects cracks, breakages, black spots, mixed wafers, process defects, and cold solder joints.

Solar EL Tester

Solar Panel Laminator

Mechanical device that precisely presses multiple layers (Glass, EVA, Cells, Backsheet) together under heat and vacuum.

Solar Panel Laminator

Automatic Gluing & Framing Machine

Installs the aluminum frame and automatically applies glue overflow for a secure seal.

Solar Framing Machine

Solar Panel PV Tester

Tests final electrical performance of Mono or Poly modules and logs all test data.

Solar Panel PV Tester
Packaging & Shipping
Package 1 Package 2
Why Choose Our Solutions
  • 🚀 Expertise: Over ten years of experience in overseas sales and project implementation.
  • 🛠️ Quality: High-quality, reliable equipment designed for long-term manufacturing.
  • 🤝 Service: Professional after-sales service team for technical support.
Frequently Asked Questions
What is the annual production capacity of this turnkey line? The production line is designed for a capacity of 200MW per year.
How are invisible defects detected during production? We use Solar EL Testers at multiple stages to identify micro-cracks, broken finger wires, and other defects not visible to the naked eye.
Does the laser cutting machine damage the solar cells? No, our Solar Cell Laser Cutting Machine is a "Damage Free" system using low power and water-free dicing to ensure high bending strength and no micro-cracks.
Is the framing process manual or automatic? The process includes an Automatic Gluing & Framing Machine that installs the frame and applies sealant automatically.
What kind of after-sales support is provided? We provide professional after-sales service including equipment maintenance guidance and technical support.
Are the machines compliant with international standards? Yes, the production line equipment carries CE certification to meet safety and quality standards.

Related Products