300MW Automatic Solar Cell Production Line: Most Efficient Production Line

Customization: Available
Production Scope: Product Line
Automation: Auto or Semiauto

Product Description

Basic Specifications
After-sales Service
Professional
Warranty
1 Year
Transmission Type
Flexible
Production Line
Comprehensive Automatic
Certification
CE
Manufacturing
Intelligent Manufacturing
Rhythm
Flow Production Line
Transport Package
Sea Freight
Specification
200MW Automatic Turnkey Line
Origin
China
Production Capacity
200MW/Year
Turnkey Production Solution

Establishing a solar panel production line requires precise equipment configuration. This 200MW-300MW automatic turnkey solution simplifies the process for manufacturers, ensuring high efficiency from start to finish.

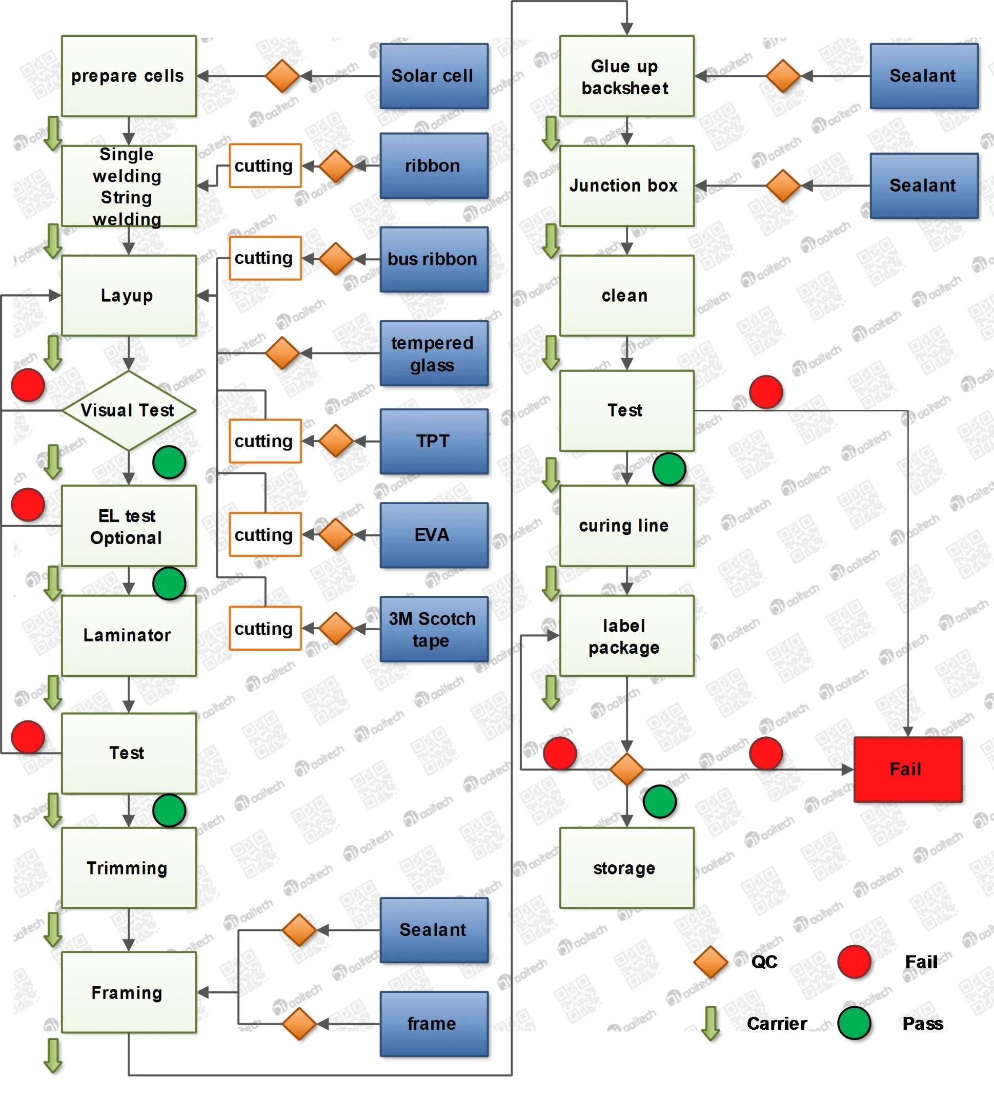
Step-by-Step Production Process
1Test solar cell efficiency: Ensure uniform power distribution.
2Laser cutting: Slicing solar cells into required small pieces.
3Welding: Connecting cells into strings via copper ribbons.
4Cutting EVA/TPT: Sizing materials based on module dimensions.
5Lay up: Automatic laying of strings on glass and EVA.
6Visual Inspection: Quality control for raw materials.
7EL Testing (Pre-lamination): Identifying micro-cracks or defects.
8Lamination: Pressing layers into a solid solar panel.
9Trimming: Cutting excess material from edges post-cooling.
10Framing Glue: Applying sealant to aluminum frames.
11Framing: Mechanical installation of the protective frame.
12Final Sealant: Reinforcing frame attachment.
13Junction Box Installation: Gluing and installing electrical ports.
14IV Testing: Simulating sunlight to record electrical performance.
15Insulation Testing: Verifying withstand voltage safety.
16Final EL Testing: Final check for invisible defects.
17Labeling: Product specification tagging.
18Cleaning & Packaging: Final preparation for shipping.
Factory Layout Overview
Factory Layout Drawing
Key Equipment & Functionality
Solar Cell Power Tester

Function: Tests the electrical performance of Mono-Si or Poly-Si solar cells and records results.

Solar Cell Power Tester
Laser Cutting Machine (Damage Free)

Function: Water-free dicing into half or 1/3 pieces to increase power output without secondary pollution.

Laser Cutting Machine
Solar Cell Stringer Machine

Function: Fully automated welding of cells into strings through copper ribbons.

Cell Stringer Machine
Solar String Lay Up Machine

Function: Automatically lays solar strings onto glass and EVA for the next process.

Lay Up Machine
Automatic String Bussing Machine

Function: Interconnects solder heads and tails of module wires with roll feeding and bending functions.

Bussing Machine
Solar EL Tester

Function: Detects cracks, breakage, black spots, and cold solder joints in solar modules.

EL Tester
Solar Panel Laminator

Function: Mechanical device that presses multiple layers (Glass, EVA, Cells, Backsheet) together.

Laminator
Automatic Framing Machine

Function: Installs aluminum frames and automatically applies overflow glue for sealing.

Framing Machine
Solar Panel PV Tester

Function: Tests final electrical performance of finished modules and saves technical data.

PV Tester
Packaging & Export
Why Choose Our Solutions
  • Global Experience: Over ten years in international sales and turnkey projects.
  • High-Quality Equipment: Durable and precision-engineered machinery with CE certification.
  • Technical Support: Professional after-sales service team for installation and maintenance.
Frequently Asked Questions
Q1: What is the annual capacity of this solar production line? The standard configuration provides a capacity of 200MW per year, which can be optimized based on factory rhythm.
Q2: Can the line handle both Monocrystalline and Polycrystalline cells? Yes, the testing and welding equipment are compatible with both Mono-Si and Poly-Si solar cells.
Q3: How do you ensure the quality of the finished solar modules? We integrate two EL testers in the production line—one before lamination and one after—alongside IV simulators to verify electrical performance.
Q4: Is the laser cutting process safe for high-efficiency cells? Our laser cutting machine is a damage-free, water-free dicing system that preserves bending strength and prevents micro-cracks.
Q5: What certifications does the equipment carry? All major machines in the production line are CE certified, meeting international safety and quality standards.
Q6: Do you provide installation and layout planning? Yes, we provide comprehensive factory layout drawings and have a professional after-sales team for global support.

Related Products