200MW Semi-Automatic Solar Cell Production Line

Customization: Available
Production Scope: Product Line
Automation: Auto or Semiauto

Product Description

Basic Specifications
After-sales Service
Professional
Warranty
1 Year
Transmission Type
Flexible
Production Line
Comprehensive Automatic
Certification
CE
Manufacturing
Intelligent Manufacturing
Rhythm
Flow Production Line
Transport Package
Sea Freight
Origin
China
Production Capacity
200MW/Year
Product Description

Many customers aim to establish a solar panel production line but face challenges in configuring equipment and production sequences. Our 200MW Automatic Turnkey Solar Panel Production Line provides a complete, professional solution to streamline your project from start to finish.

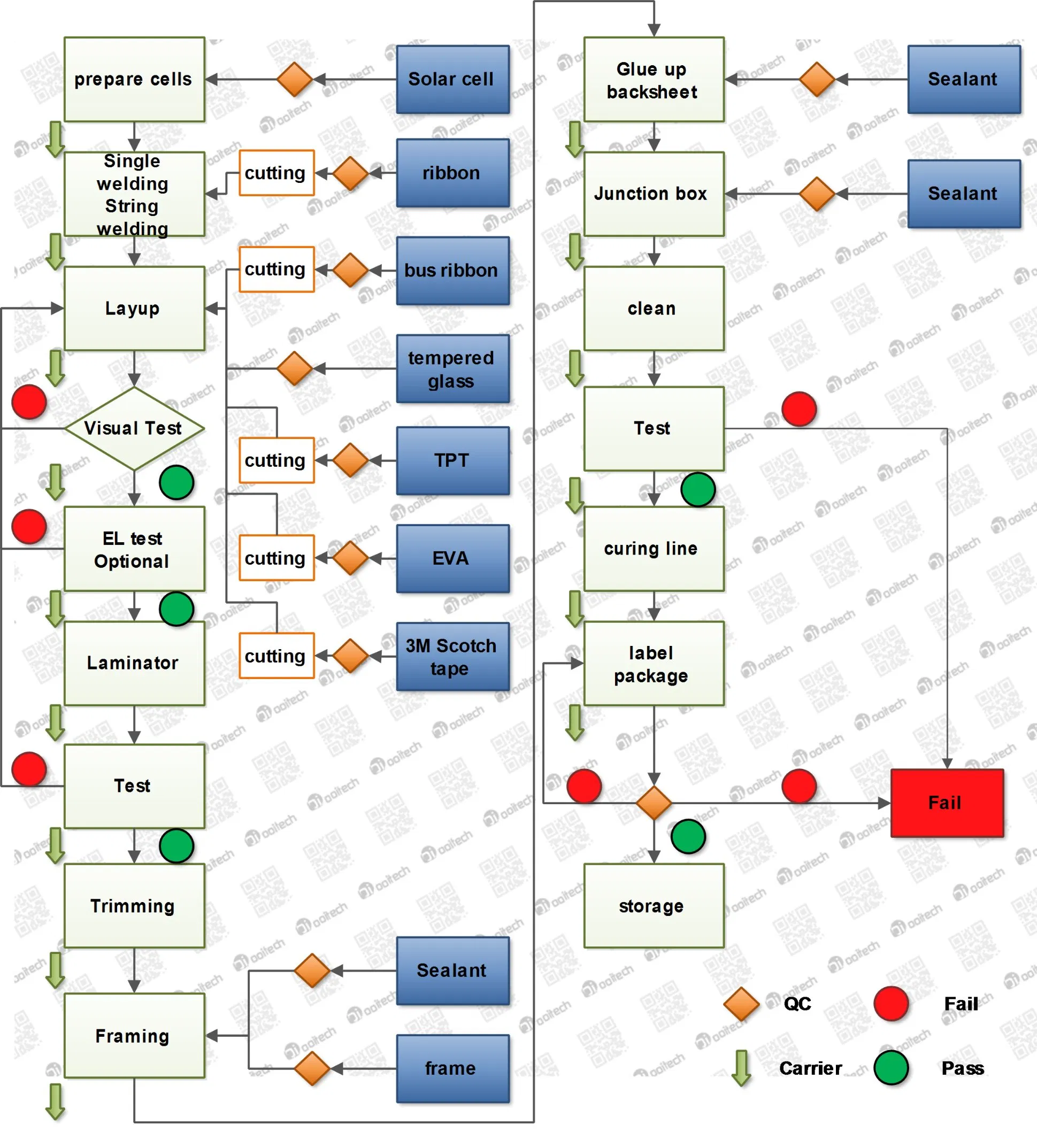
200MW Production Process Steps
1
Test solar cell efficiency: ensures consistent power cell usage in one panel.
2
Cut complete solar cells into required small pieces.
3
Welding solar cells: connecting cells into string formations.
4
Cutting EVA/TPT: sizing materials according to panel design.
5
Lay up: automatic laying of strings onto glass EVA and transport.
6
Visual inspection: checking raw materials for impurities.
7
Defect check: EL testing for micro-cracks and invisible defects.
8
Lamination: bonding raw materials into a solid solar panel.
9
Trimming: cutting excess edges after cooling.
10
Glue application: applying sealant for the aluminum frame.
11
Framing: automatic installation of the aluminum frame.
12
Secondary Glue: filling sealant into the frame after installation.
13
Junction box installation: gluing and mounting the box.
14
IV Test: electrical performance testing (power, current) via solar simulator.
15
Withstand voltage insulation testing.
16
Final EL check: identifying defects in finished modules.
17
Labeling.
18
Surface cleaning and final packaging.
Factory Layout Drawing
Factory Layout
Core Machinery & Functions
Solar Cell Power Tester

Function: Used to test the electrical performance of Mono-Si or Poly-Si solar cell pieces and record data files.

Solar Cell Power Tester
Solar Cell Laser Cutting Machine (Damage Free)

Function: Cuts cells into half or 1/3 pieces to increase power output. Features water-free dicing and high bending strength with no secondary pollution.

Laser Cutting Machine
Solar Cell Stringer Machine

Function: Fully automated welding of cells via copper ribbon into series-connected strings.

Stringer Machine
Solar String Lay Up Machine

Function: Achieves automatic laying of solar strings onto glass EVA for further processing.

Lay Up Machine
Automatic Solar Cell String Bussing Machine

Function: Interconnects solder points for bus bars and handles roll feeding, U/L lead bending at precise heights.

Bussing Machine
Solar EL Tester

Function: Detects cracks, breakages, black spots, process defects, and cold solder joints.

EL Tester
Solar Panel Laminator

Function: A mechanical device that presses multiple material layers together under heat and vacuum.

Laminator
Solar Framing Machine

Function: Automatic gluing and aluminum frame installation for module structural integrity.

Framing Machine
Solar Panel PV Tester

Function: Tests the final electrical performance of finished Mono/Poly modules and archives results.

PV Tester
Package & Logistics
Packaging Detail 1 Packaging Detail 2
Why Choose Our Production Solutions?
More than ten years of overseas sales expertise
High-quality, durable equipment configurations
Professional and responsive after-sales service team
Frequently Asked Questions
What is the total production capacity of this line?
The turnkey production line is designed for a capacity of 200MW per year.
Does the equipment come with quality certifications?
Yes, all primary machinery in the production line is CE certified to meet international standards.
What is the warranty period for the machinery?
We provide a standard 1-year warranty on the equipment along with professional after-sales support.
How is the equipment shipped internationally?
Due to the size and nature of the industrial machinery, all items are professionally packaged and shipped via Sea Freight.
How are invisible defects detected in the panels?
We use specialized EL (Electroluminescence) Testers at multiple stages of the production process to identify micro-cracks and invisible defects.
Is the cell cutting process safe for the materials?
Yes, our Solar Cell Laser Cutting Machine is damage-free, utilizing a water-free dicing process that maintains high bending strength and electrical performance.

Related Products