200MW Semi-Automatic Solar Cell Production Line: Fully Automated Production

Customization: Available
Production Scope: Product Line
Automation: Auto or Semiauto

Product Description

Basic Information

After-sales Service
Professional
Warranty
1 Year
Transmission Type
Flexible
Production Line
Comprehensive Automatic
Certification
CE
Manufacturing
Intelligent Manufacturing
Origin
China
Production Capacity
200MW/Year

Product Description

We understand that many customers want to build a solar panel production line but may not know how to configure the equipment. A 200MW Automatic Turnkey Solar Panel Production Line provides a complete, integrated solution to streamline this complex project.

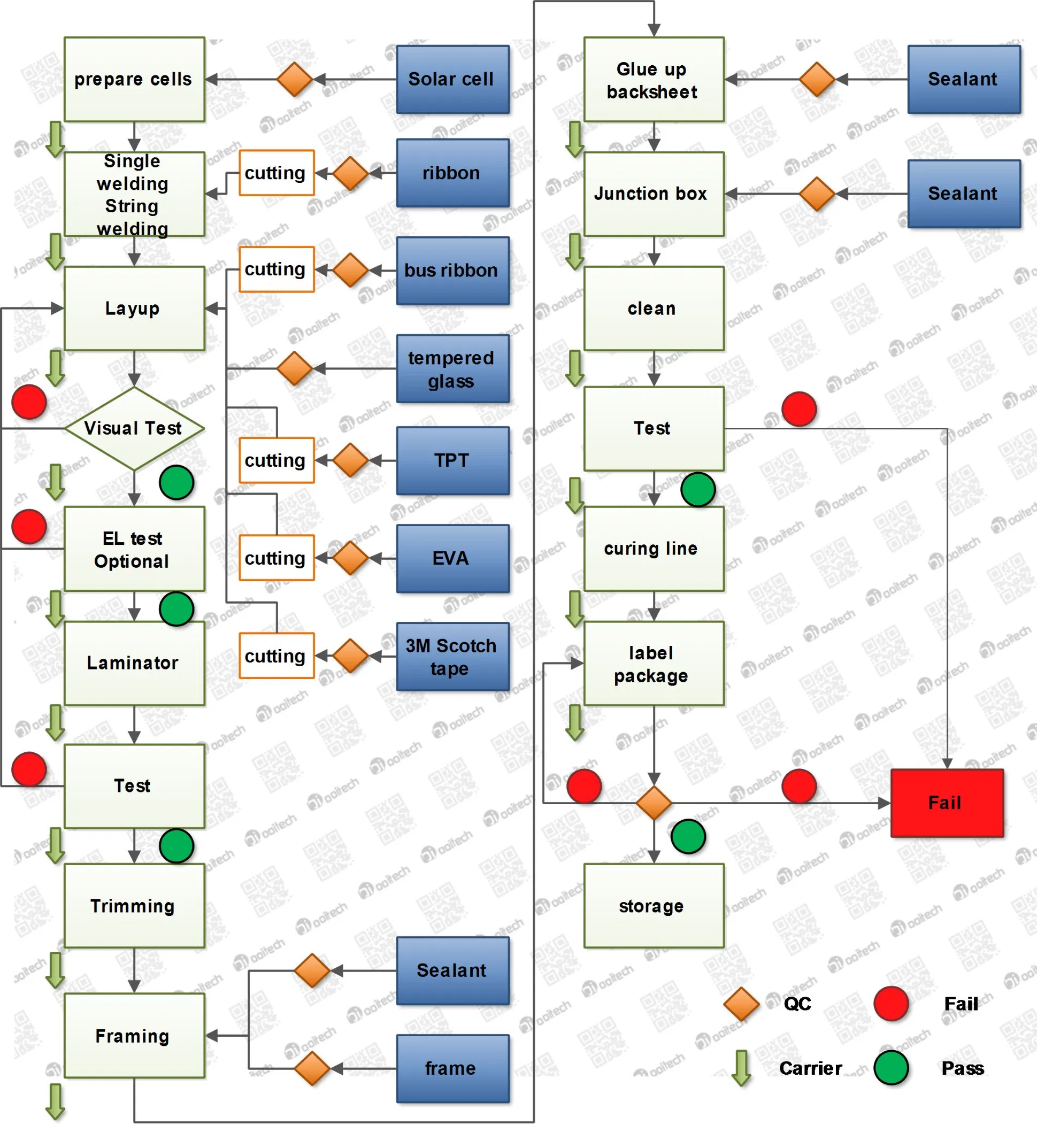
How to make 200MW Automatic Turnkey Solar Panel Production Line?

1Test solar cell efficiency: ensure consistent power for each panel.
2Cut complete solar cells into small pieces.
3Welding solar cell: connect cells into strings.
4Cutting EVA/TPT: custom size cutting for EVA and TPT layers.
5Lay up: automatic laying of solar strings onto glass and EVA.
6Visual inspect: check raw materials for impurities.
7Defect check: use EL tester for micro-cracks and invisible defects.
8Lamination: press raw materials into a unified solar panel.
9Trimming: cutting edges after cooling post-lamination.
10Glue: apply sealant for the aluminum frame.
11Framing: use framing machine for aluminum frame installation.
12Glue: fill sealant after framing process.
13Install junction box: glue and mount the junction box.
14IV Test: electrical performance testing (power, current, etc.).
15Insulation Test: panel withstand voltage insulation testing.
16Final EL Test: identify defects in finished modules.
17Labeling.
18Cleaning and Packaging.

Factory Layout Drawing

Factory Layout Drawing

Core Machinery Functions & Visuals

Solar Cell Power Tester

Function: Tests the electrical performance of Mono-Si or Poly-Si solar cells and records results for quality control.

Solar Cell Power Tester

Solar Cell Laser Cutting Machine (Damage Free)

Function: Cuts cells into halves or thirds to increase output power. Uses low power/temperature and water-free dicing to prevent secondary pollution and micro-cracks.

Solar Cell Laser Cutting Machine

Solar Cell Stringer & Lay Up Machine

Function: Automatically welds cells via copper ribbon into strings and lays them onto glass EVA for module transport.

Solar EL Tester & Bussing Machine

Function: Detects cracks and process defects. The bussing machine handles high-precision soldering of bus bars.

Laminator & Framing Machine

Function: Presses layers together under heat and vacuum; the framing machine installs aluminum frames and applies overflow glue automatically.

Package & Logistics

Why Choose Our Solution:

  • Extensive Experience: Over ten years in overseas sales and project implementation.
  • High-Quality Equipment: Durable, high-precision automated machinery.
  • Professional Support: Dedicated after-sales service team for technical guidance.

Frequently Asked Questions

1. What is the annual capacity of this production line?
The turnkey production line is designed for a capacity of 200MW per year, suitable for large-scale manufacturing.
2. Does the laser cutting process damage the solar cells?
No, we use a Damage Free laser cutting machine that operates at lower temperatures and is water-free to ensure high bending strength and no micro-breaks.
3. How is the quality of the solar panels ensured?
The line includes multiple inspection points, including an EL Tester to detect invisible cracks and an IV Tester to verify electrical performance and power output.
4. Is the production line fully automated?
Yes, the line is a comprehensive automatic turnkey solution covering everything from cell testing and stringing to lamination and framing.
5. What type of solar cells can be processed?
The equipment is compatible with both Mono-Si and Poly-Si solar cells, allowing for flexibility in manufacturing different types of solar modules.
6. What kind of after-sales service is provided?
We provide a professional after-sales service team and a 1-year warranty to assist with technical support and machinery maintenance.

Related Products