Automated 30MW Solar Module Production Line

Customization: Available
Production Scope: Product Line
Automation: Automation

Product Description

Technical Specifications
After-sales Service:Installation and Remote
Capacity:100-600MW
Shift:24h 3 Shift
Production:Solar Panel
Factory Size:8000m2
Solar Cell:156-230mm
Cell Type:Perc Topcon Hjt IBC Hbc Sunpower
Solar Cell Laser Cut:Yes
Test:on Line EL and IV Tester
Certification:CE, ISO
Origin:China
HS Code:8486209000
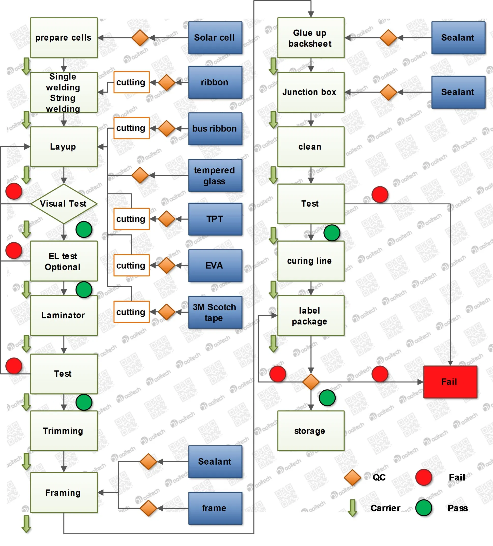
Solar Panel Production Overview

Solar panel production line is a crucial manufacturing process utilized to create solar panels, which serve as vital components in solar energy systems. This production line comprises a variety of specialized machines and equipment, each designed to perform specific tasks in the production process. Key machines include tabber and stringer machines, laminators, testers, framing machines, and interconnection equipment. The line is meticulously designed to ensure consistent quality, high yields, and operational efficiency.

Step-by-Step Production Process
1 Test solar cell efficiency for consistency.
2 Cut complete solar cells into required small pieces.
3 Welding solar cells into strings.
4 Precision cutting of EVA and TPT materials.
5 Automatic lay-up of solar strings onto glass and EVA.
6 Visual inspection for raw material impurities.
7 EL testing for micro-cracks and invisible defects.
8 Lamination process to fuse raw materials.
9 Trimming edges after the panel cools down.
10 Applying sealant glue to the aluminum frame.
11 Automatic framing machine installation.
12 Secondary sealant application post-framing.
13 Junction box installation and gluing.
14 IV Testing for electrical performance (Power/Current).
15 Voltage withstand and insulation testing.
16 Final EL defect check of finished modules.
17 Product labeling.
18 Surface cleaning and final packaging.
Core Equipment
Non-Destructive Cutting Machine

Non-Destructive Cutting (NDC) Machine

A thermal laser separation machine used for high-precision solar cell cutting without material damage. Capable of cutting silicon, glass, and metal with advanced thermal technology.

Tabber Stringer Machine

Tabber Stringer Machine

Connects solar cells by soldering thin metal ribbons (tabbing) to the front and back, ensuring electrical continuity and formation of strings.

Specification Model: OTHS-PBR Functionality Detail
Power SupplyAC380V 50HzSingle String Cycle: ≤5s
Power≤10kWArrangement Accuracy: ±0.3mm
Max Module Size2450*1400mmOne Button Switch Operation
Air Consumption500L/minNoise Level: ≤60dB
Fully Automatic Laminator

Fully Automatic Laminating Machine

Utilizes heat and pressure to fuse layers of glass, EVA film, and solar cells into a durable module with high precision and efficiency.

EL Defect Tester

EL Defect Tester with Visual Inspecting

Identifies micro-cracks, breakages, black spots, mixed wafers, and cold solder joints within the solar modules.

Frequently Asked Questions (FAQ)
Q: What is the annual production capacity of this line? A: This solar panel production line is designed to handle capacities ranging from 100MW to 600MW annually.
Q: Which types of solar cells are compatible with this machinery? A: The equipment supports a wide range of cell technologies, including Perc, Topcon, Hjt, IBC, Hbc, and Sunpower types.
Q: What size solar cells can be processed? A: The line is versatile and can process solar cell sizes from 156mm up to 230mm.
Q: How does the system detect invisible defects? A: We integrate high-precision on-line EL (Electroluminescence) testers both before and after lamination to identify micro-cracks and other invisible flaws.
Q: Is the production line fully automated? A: The system features intelligent manufacturing including automatic tabber stringers, automatic layup, and automatic bussing machines for maximum efficiency.
Q: What certifications does the equipment hold? A: All core machinery in the production line meets international standards with CE and ISO certifications.

Related Products