Fully Automated 30MW Solar Panel Production Line

Customization: Available
Production Scope: Product Line
Automation: Auto or Semiauto

Product Description

Basic Information

After-sales Service
Professional
Warranty
1 Year
Transmission Type
Flexible
Production Line
Comprehensive Automatic
Certification
CE
Manufacturing
Intelligent Flexible Production
Origin
China
Production Capacity
30MW/Year

30MW Automatic Turnkey Solar Panel Production Line

Building a solar panel production line requires precise configuration. We provide a complete turnkey solution to help you start your project without technical delays.

Factory Layout Drawing

Fully Automated 30MW Solar Panel Production Line Layout

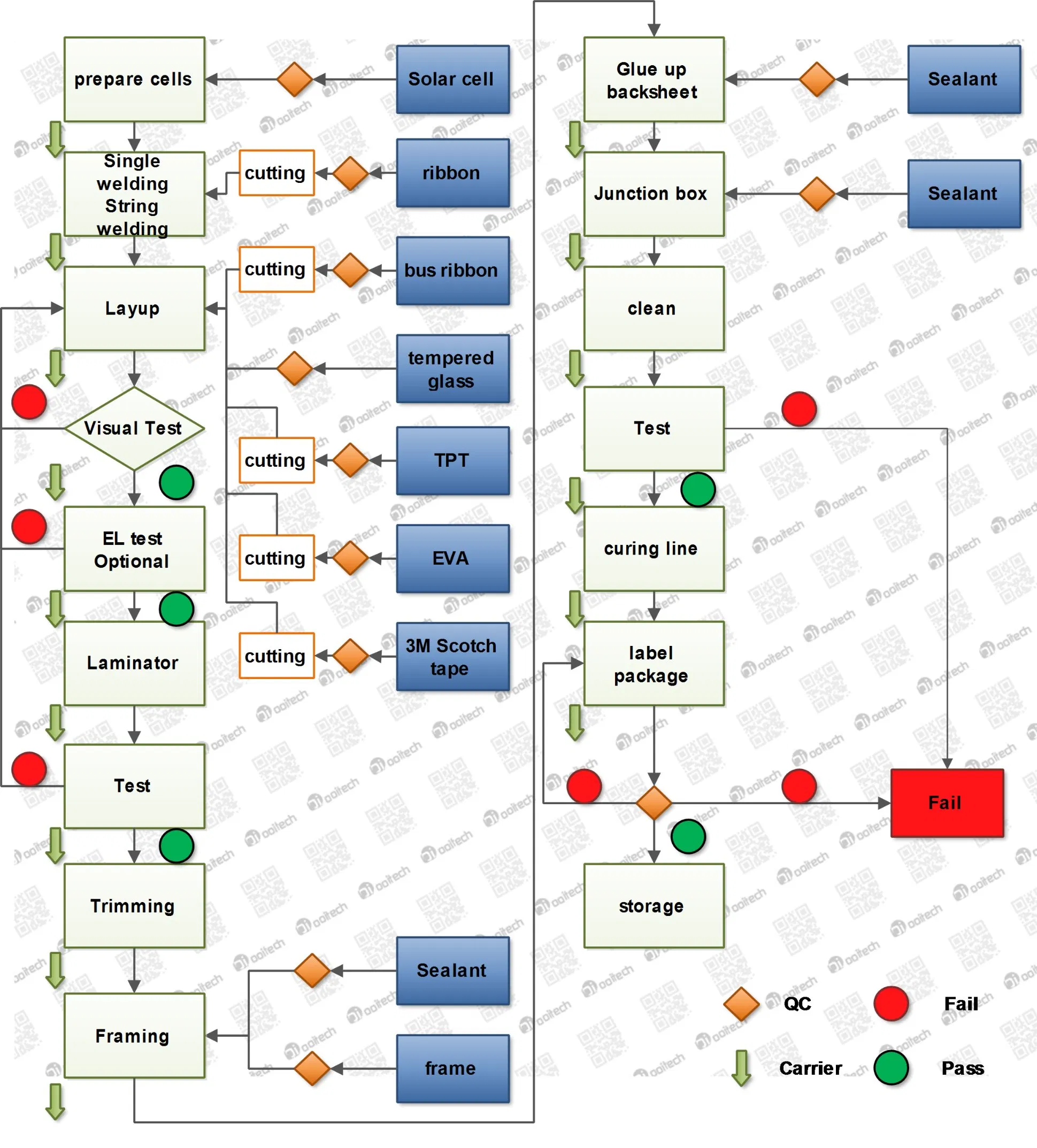
18-Step Production Process

1Step 1: Test solar cell efficiency: ensure consistent power for each panel.
2Step 2: Cut complete solar cells into small pieces.
3Step 3: Welding solar cells into strings.
4Step 4: Cutting EVA/TPT according to designed panel size.
5Step 5: Lay up: automatic laying of strings on glass EVA.
6Step 6: Visual inspection of raw materials for contaminants.
7Step 7: Defect check using EL tester for micro-cracks or broken wires.
8Step 8: Lamination: bonding raw materials into a solid panel.
9Step 9: Trimming: cutting edges after cooling.
10Step 10: Applying sealant for the aluminum frame.
11Step 11: Framing: installing the aluminum alloy frame.
12Step 12: Secondary sealant filling after framing.
13Step 13: Junction box installation with professional adhesive.
14Step 14: IV Test: electrical performance testing (power, current).
15Step 15: High voltage insulation resistance test.
16Step 16: Final EL defect check for finished modules.
17Step 17: Labeling and identification.
18Step 18: Surface cleaning and final packaging.

Core Machinery & Functions

Solar Cell Power Tester

Function: Used to test the electrical performance of Mono-Si or Poly-Si solar cells and record results automatically.

Solar Cell Power Tester

Solar Cell Laser Cutting Machine (Damage Free)

Function: Cuts cells into halves or 1/3 pieces to increase power output. Features low-temperature, water-free dicing to prevent secondary pollution.

Laser Cutting Machine

Solar Cell Stringer Machine

Function: Fully automated welding of cells via copper ribbons into series-connected strings.

Solar Cell Stringer Machine

Lay Up & Automatic Bussing Machine

Function: Achieves automatic string laying and interconnects the head, middle, and tail bus bars with high precision.

Lay Up Machine
Bussing Machine

Solar EL Tester & Laminator

Function: The EL tester identifies cracks and cold solder joints, while the laminator presses multiple material layers into a unified module.

EL Tester
Laminator

Framing Machine & PV Tester

Function: Automatically installs aluminum frames and performs final electrical performance recording for the finished panels.

Framing Machine
PV Tester

Packaging and Shipping

Package 1
Package 2

Why Choose Our Solutions

🌍 10+ Years Experience

Extensive experience in overseas sales and project implementation.

💎 High-Quality Equipment

Reliable, automated machinery designed for long-term production.

🛠️ Professional Support

Dedicated after-sales team to ensure your production line runs smoothly.

Frequently Asked Questions

What is the production capacity of this turnkey line?
The standard configuration provides a production capacity of 30MW per year, suitable for medium-scale solar panel manufacturing.
Does the line support both Mono-Si and Poly-Si cells?
Yes, the testing and welding equipment are designed to handle both Monocrystalline and Polycrystalline solar cell technologies.
What kind of certifications do the machines hold?
All core machinery in the 30MW production line is CE certified, meeting international safety and quality standards.
Is training provided for the automatic machinery?
We provide professional technical support and can assist with the configuration and operation guidelines to ensure a smooth startup.
What is the typical shipping method for the equipment?
Due to the size and sensitivity of the machinery, all equipment is securely packaged and shipped via sea freight.
How long is the warranty period for the production line?
The entire production line comes with a 1-year warranty covering technical support and machinery components.

Related Products