300mv Full-Automatic Solar Panel Assembly Line Full-Automated

Customization: Available
Production Scope: Product Line
Condition: New

Product Description

📊

Basic Specifications

Automation:Full Automation
Capacity:100-600MW
Production:Solar Panel
Factory Size:8000m²
Solar Cell:156-230mm
Cell Type:Perc, Topcon, Hjt, IBC, Hbc
Half Cut:1/2, 1/3, 1/4
Certification:CE, ISO
Shift:24h 3 Shift
Origin:China
⚙️

Production Line Overview

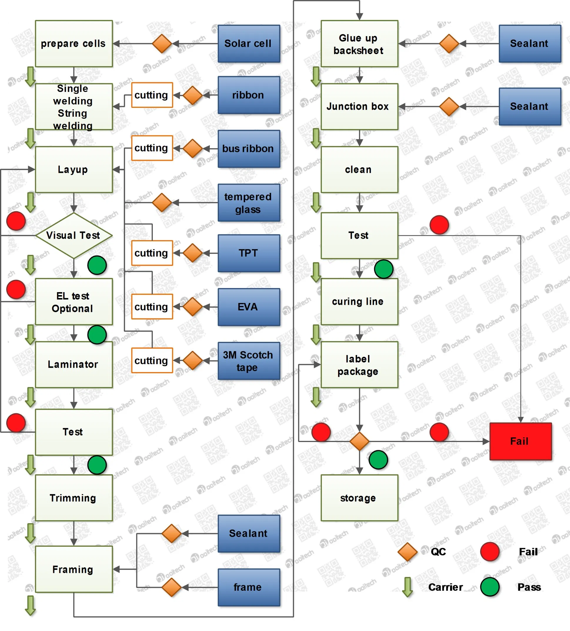
The solar panel production line is a crucial manufacturing process designed to create high-efficiency solar panels. This integrated system comprises specialized machinery including tabber and stringers, laminators, testers, and framing equipment. Our production line is meticulously engineered to ensure consistent quality, high yields, and operational efficiency, meeting the global demand for renewable energy.

Solar Panel Assembly Line
📝

18-Step Manufacturing Process

Step 1: Cell Efficiency Testing - Ensuring uniform power output.
Step 2: Laser Scribing - Cutting cells into precise small pieces.
Step 3: String Welding - Connecting cells into strings.
Step 4: EVA/TPT Cutting - Sizing materials to panel dimensions.
Step 5: Automatic Lay-up - Positioning strings onto glass.
Step 6: Visual Inspection - Quality check for raw material impurities.
Step 7: EL Defect Check - Identifying micro-cracks and invisible flaws.
Step 8: Lamination - Fusing raw materials into a solid panel.
Step 9: Trimming - Removing excess edge materials after cooling.
Step 10: Frame Gluing - Applying sealant to aluminum frames.
Step 11: Framing - Installing the protective aluminum frame.
Step 12: Secondary Sealing - Finalizing frame insulation.
Step 13: Junction Box Installation - Mounting the electrical interface.
Step 14: IV Testing - Electrical performance and power recording.
Step 15: Insulation Testing - Withstand voltage verification.
Step 16: Final EL Check - Post-production quality verification.
Step 17: Labeling - Applying technical specifications.
Step 18: Cleaning & Packaging - Final preparation for transport.
🛠️

Key Machinery

NDC Machine

Non-Destructive Cutting (NDC) Machine

A high-precision thermal laser separation machine used to cut solar cells without causing material damage. It supports silicon, glass, and metal, ensuring accurate manufacturing for high-quality modules.

Tabber Stringer

Automatic Tabber Stringer

Essential for connecting solar cells by soldering thin metal ribbons (tabbing) to the front and back. This ensures electrical continuity and forms the core cell strings of the panel.

Production Detail 1
Production Detail 2
Fix Tape Application

Solar Cell Fix Tape System

Secures solar cells onto backing materials before soldering. Designed to withstand high temperatures, it prevents shifting and ensures perfect alignment during the welding process.

Bussing Machine

Auto Cell String Bussing Machine

Interconnects the head, middle, and tail bus bars. Features roll feeding and automatic lead bending (U and L shapes) for multi-busbar (MBB) modules with cycle times of 50-60s per panel.

📋

Technical Specifications (OTHS-PBR)

Parameter Specification
Power SupplyAC380V 50Hz
Power Consumption≤10kW
Cycle TimeSingle string ≤5s
Arrangement Accuracy±0.3mm
Max Module Size2450 * 1400mm
Noise Level≤60dB
HMIChinese/English Mode
🔍

Quality Control & Testing

EL Tester

EL Defect Tester with Visual Inspection

Detects cracks, breakage, black spots, mixed wafers, and cold solder joints. Features automatic barcode recognition and MES system interfacing for full traceability.

🌍

Global Installations

Region Project Type
India (Pune, Vadodara, Kanpur)Solar Manufacturing Plant
Egypt (Cairo, Suez)Full Assembly Line
Russia & KazakhstanProduction Line Integration
Mexico & USAAutomated Solar Solutions
Germany & TunisiaHigh-Efficiency Module Lines
Global Project 1
Global Project 2
Global Project 3

Frequently Asked Questions

Q1: What is the typical production capacity of this line?
The production line is scalable and typically ranges from 100MW to 600MW per year, depending on the configuration and automation level.
Q2: Which solar cell technologies are compatible?
Our equipment supports a wide range of modern cell technologies, including PERC, Topcon, HJT, IBC, and HBC, with sizes ranging from 156mm to 230mm.
Q3: How does the EL Tester ensure quality?
The EL (Electroluminescence) Tester identifies invisible defects such as micro-cracks, broken finger wires, and process flaws that are not visible to the naked eye.
Q4: Is the production line fully automated?
Yes, the line features high-level automation, including automatic glass loading, tabber stringing, layup, lamination, and framing to ensure high efficiency and reduced labor costs.
Q5: What are the factory space requirements?
A standard 100-600MW production line generally requires a factory area of approximately 8000m² to accommodate all machinery and workflow processes.
Q6: Does the equipment support half-cut cell modules?
Absolutely. The line is compatible with 1/2, 1/3, and 1/4 half-cut cell production, which is a standard requirement for modern high-efficiency panels.

Related Products